XRP7714 四通道,大电流可编程电源管理系统
XRP7714是一个四通道输出脉冲宽度调制 (PWM) 降压直流-直流控制器,带有一个内置LDO的备用电源和GPIOs。该芯片提供了完整的电源管理解决方案,完全可编程集成电路和是通过I2C串行接口。独立数字脉冲宽度调制器(DPWM) 通道调节输出电压, 和提供所有必需的保护功能, 比如限流和过电压保护。 每个输出电压无需外部分压器从0.9 v 5.1 v被编程。宽泛的可编程DPWM开关频率 (从300千赫至1.5兆赫) 使得用户能够优化效率和组件之间的大小。输入电压范围从4.75 v到25 v。I2C总线接口可用于编程集成电路以及能与主机沟通故障报告和故障处理、电路轨参数监测等。 该芯片提供了一个完整的解决方案包括独立的可编程:软启动、软停止、启动延迟和坡道的每个PWM调节器。
技术特性
- 可编程输出电压0.9V-5.1V
- 可编程1.5MHz DPWM频率
- 集成FET驱动器
- 4.75V至5.5V以及5.5V至25V输入电压范围 ·
- 高达六个可重建构GPIO引脚
- 通过I2C完全可编程
- 独立数字脉冲带宽调制器(DPWM)
- 完整控制和报告
- 完整电源上/下排序
- 完全板上保护OTP, UVLO, OCP 以及 OVP
- 内置3.3V/5V LDO
- PowerArchitect™ 4.21 Interactive Design Tool
- 绿色/无卤 40-引脚TQFN
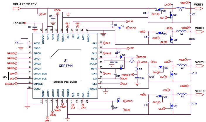
功能框图 Functional Block Diagram

|
技术指标
| Vin Range |
4.75V – 25V |
| Vout Range |
0.9V – 5.1V |
| Gate DrivePull Up/Down |
6ohm / 3ohm |
| 静态电流(µA) |
9mA |
| Package Type |
QFN40 |
| Junction Temperature Range |
-40°C to 125°C |
应用领域 APPLICATION
- 多通道可编程电源
- 音频-视频设备
- 工业&电信设备
- 处理器&基于DSP设备
订购信息 Ordering Information
| 器件型号 |
有害物质限制 |
状态 |
立刻购买 |
申请样片 |
| XRP7714ILB-0X18-F |
|
Active |
|
|
| XRP7714ILB-0X1C-F |
|
Active |
|
|
| XRP7714ILBTR-F |
|
Active |
|
|
| XRP7714ILB-0X14-F |
|
Active |
|
|
| XRP7714EVB-DEMO-2P-KIT |
|
Active |
|
|
| XRP7714ILB- F |
|
Active |
|
|
| XRP7714ILB-0X10-F |
|
Active |
|