LTC1323 Single 5V AppleTalk® Transceiver
The LTC®1323 is a multi-protocol line transceiver designed to operate on AppleTalk or EIA562-compatible single-ended networks while operating from a single 5V supply. There are two versions of the LTC1323 available: a 16-pin version designed to connect to an AppleTalk network, and a 24-pin version which also includes the additional single-ended drivers and receivers necessary to create an Apple-compatible serial port. An on-board charge pump generates a 5V supply which can be used to power external devices. Additionally, the 24-pin LTC1323 features a micropower keep-alive mode during which one of the single-ended receivers is kept active to monitor external wake-up signals. The LTC1323 draws only 2.4mA quiescent current when active, 65µA in receiver keep-alive mode, and 0.5µA in shutdown, making it ideal for use in battery-powered systems. The differential driver can drive either differential AppleTalk loads or conventional single-ended loads. The driver outputs three-state when disabled, during shutdown, in receiver keep-alive mode, or when the power is off. The driver outputs will maintain high impedance even with output common-mode voltages beyond the power supply rails. Both the driver outputs and receiver inputs are protected against ESD damage to ±10kV
产品特点 Features
- Single Chip Provides Complete LocalTalk®/AppleTalk Port
- Operates From a Single 5V Supply
- ESD Protection to ±10kV on Receiver Inputs and Driver Outputs
- Low Power: ICC = 2.4mA Typ
- Shutdown Pin Reduces ICC to 0.5µA Typ
- Receiver Keep-Alive Function: ICC = 65µA Typ
- Differential Driver Drives Either DifferentialAppleTalk or Single-Ended EIA562 Loads
- Drivers Maintain High Impedance in Three-State or with Power Off
- Thermal Shutdown Protection
- Drivers are Short-Circuit Protected
|
应用
- LocalTalk Peripherals
- Notebook/Palmtop Computers
- Battery-Powered Systems
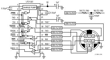
典型应用图
参数
 |
LTC1323 订购信息和价格参考Package Variations and Pricing
| 器件型号 |
封装 |
引脚 |
温度 |
价格 (以 1 ~ 99 片为批量) |
价格 (以 1000 片为批量) * |
| LTC1323CS16 |
SO |
16 |
C |
$5.60 |
$4.40 |
| LTC1323CS16#PBF |
SO |
16 |
C |
$5.60 |
$4.40 |
| LTC1323CS16#TR |
SO |
16 |
C |
|
$4.46 |
| LTC1323CS16#TRPBF |
SO |
16 |
C |
|
$4.46 |
| LTC1323CSW |
SO |
24 |
C |
$6.10 |
$4.80 |
| LTC1323CSW#PBF |
SO |
24 |
C |
$6.10 |
$4.80 |
| LTC1323CSW#TR |
SO |
24 |
C |
|
$4.90 |
| LTC1323CSW#TRPBF |
SO |
24 |
C |
|
$4.90 |
LTC1323 数据手册及相关资料下载
- 数据手册 (英文) : LTC1323 - Single 5V AppleTalk® Transceiver.PDF
- 可靠性数据 : R277 Reliability Data .PDF
- 产品选型卡 : LTC2870/LTC2871/LTC2872 Multiprotocol Transceivers.PDF