KC04、KC09 可控硅移相触发器
KC04 只提供军品封装形式,不提供工业级,不过KC04 价格不贵
KC04、KC09:输出两路相位差180 度的移相脉冲,可以方便地构成全控桥式触发线路;输出负载能力大,移相性能好,正负半周脉冲相位值均衡性好,移相范围宽,对同步电压要求小,有脉冲列调制输入端等功能。适用于单相、三相全控桥式供电装置中。KC09 的触发可靠性更好一些。

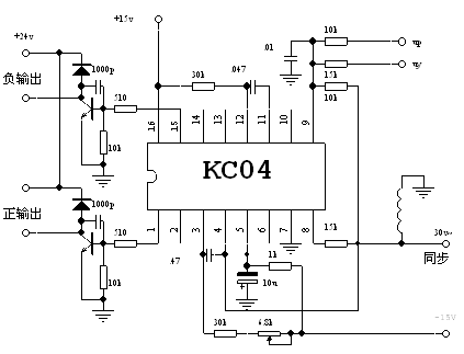
KC04、KC09(管脚排列相同)应用实例
KC04、KC09 主要技术参数
- 电源电压:±15V;允许波动±5%(±10%时有功能)
- 电源电流:正电流≤15mA,负电流≤8mA
- 同步电压:一般交流30V
- 同步输入端允许最大同步电流:5mA
- 移相范围:≥170°(同步电压30V,同步输入电阻15KΩ)
- 锯齿波幅度:≥10V(以锯齿波平顶为准)
- 移相输入端偏置电流:≤10μA
- 输出脉冲宽度:400µS——2mS(改变脉宽电容)
- 输出脉冲幅度:≥13V
- 最大输出能力:100mA(流出脉冲电流)
- 输出管反压:BVceo ≥18V
- 正负半周脉冲相位不均衡度:≤±3
- 使用环境温度:-10℃——+70℃
KC04、KC09 技术支持与电子电路设计开发资源下载
- KC04、KC09 数据手册DataSheet下载.PDF
KC04 丝印图片

KC04 包装图
