KC785 已停产
KC785可控硅移相触发器主要用于单相、三相全控桥式供电装置中作可控硅的双路脉冲移相触发,KC785电路有两路相位差180度的移相脉冲输出可构成全控桥式触发线路。该电路具有输出负载能力大、移相性能好,正负半周脉冲相位均衡性好,移相范围宽,对同步电压要求小,有宽脉冲输出等特点,可与西德TCA785电路进行直接互换。
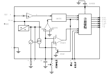
KC785电路内部原理图(1)波形图见图(2),应用实例见图(3)。同步电压可由电网直接或同步变压器再通过电阻给5#提供一个同步信号控制产生一锯齿波,R9确定了给电容C10充电的锯齿波斜率。如果斜率上升电压V10达到移相控制电压V11,就有一个信号送到逻辑部分。所以改变V11的大小,即改变了V11与V10的交点,即实现了移相触发脉冲由0º~180º的变化。
,
送出与A1,A2反相的脉冲电压信号。3#送出从Ф开始每隔180º转换的信号,7#送出与A1,A1反相的连续脉冲电压信号(
)。禁止端6#接地可禁止A1,A2,
,
, 的脉冲输出。13#接地,能在2#,4#各送出一个相位差180º的长脉冲(180º—Ф)。

KC785原理图
二、 要技术数据:
1.幅度:高电平≥(Vs-2.5)V:低电平:≤2V
2.宽度:无C12:30us左右
有C12:(400~600)us∕nF
3.最大输出能力:55mA(流出脉冲电流)