LTC3789 - 高效率、同步、四开关降压-升压型控制器

LTC®3789 是一款高性能、降压-升压型开关稳压控制器,可以在输入电压高于、低于或等于输出电压的情况下运作。该器件运用了恒定频率、电流模式架构,故可提供一个高达 600kHz 的可锁相频率,而一个输出电流反馈环路则提供了对电池充电的支持。凭借 4V 至 38V (最大值为 40V) 的宽输入和输出范围以及工作区之间的无缝和低噪声转换,LTC3789 成为了汽车、电信和电池供电型系统的理想选择。 该控制器的操作模式通过 MODE / PLLIN 引脚来决定。MODE / PLLIN 引脚能够在脉冲跳跃模式和强制连续模式操作之间进行选择,并允许将 IC 同步至一个外部时钟。脉冲跳跃模式在轻负载条件下可实现最低的纹波,而强制连续模式则工作于一个恒定的频率以满足噪声敏感型应用的需要。 当输出位于其设计设定点的 10% 以内时,一个电源良好输出引脚将发生指示信号。LTC3789 采用扁平的 28 引脚 4mm x 5mm QFN 封装和窄体 SSOP 封装。

特点
  • 单电感器架构允许 VIN 高于、低于或等于稳定的 VOUT
  • 可编程输入或输出电流
  • 宽 VIN 范围:4V 至 38V
  • 1% 输出电压准确度:0.8V < VOUT < 38V
  • 同步整流:效率高达 98%
  • 电流模式控制
  • 可锁相固定频率:200kHz 至 600kHz
  • 启动期间无反向电流
  • 电源良好输出电压监视器
  • 内部 5.5V LDO
  • 四路 N 沟道 MOSFET 同步驱动
  • 停机期间 VOUT 与 VIN 断接
  • 真正软起动和 VOUT 短路保护 (即使在升压模式)
  • 采用 28 引脚 QFN (4mm x 5mm) 和 28 引脚 SSOP 封装
典型应用
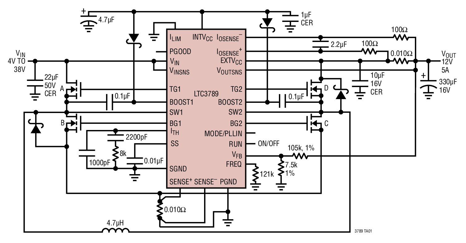
LTC3789 Typical Application
LTC3789 Typical Application
应用
  • 汽车系统
  • 分布式 DC 电源系统
  • 高功率电池供电式设备
  • 工业控制
封装信息
LTC3789 Package Drawing
LTC3789 Package Drawing
Order Information 订购型号
器件型号封装温度价格 (以 1 ~ 99 片为批量)价格 (以 1000 片为批量) *
LTC3789EGN#PBFSSOP-28E$6.64$4.65
LTC3789EGN#TRPBFSSOP-28E$4.75
LTC3789EUFD#PBF4x5 QFN-28E$6.64$4.65
LTC3789EUFD#TRPBF4x5 QFN-28E$4.75
LTC3789IGN#PBFSSOP-28I$7.64$5.35
LTC3789IGN#TRPBFSSOP-28I$5.45
LTC3789IUFD#PBF4x5 QFN-28I$7.64$5.35
LTC3789IUFD#TRPBF4x5 QFN-28I$5.45
演示电路板
器件型号描述价格
DC1523ALTC3789EGN Demo Board | Sync Buck-Boost Controller, 5V ≤ VIN ≤ 36V, VOUT = 12V @ 5A$200.00
DC1721ALTC4000EGN/LTC3789EGN Demo Board u 14.6V, 5A Battery Charger with 6VIN to 36VIN Buck-Boost Converter$250.00
DC1757ALTC3789EGN Buck-Boost Demo Board | VIN = 6V to 36V, VOUT = 12V @ 12A$200.00
DC1878ALTC3789EGN Demo Board I Vin Range: 8V to 75V, VOUT: 12V @ 5A$200.00
DC1881ALTC3789EUFD Buck-Boost Demo Board | VIN = 6V to 36V, VOUT = 12V @ 2.5A联系凌力尔特
DC2253ALTC3789EGN Demo Board | Sync Buck-Boost, 6V ≤ VIN ≤ 36V; VOUT = 12V @ 25A联系凌力尔特
数据表
应用指南
设计要点
可靠性数据
产品新闻发布
CAD 符号
LTspice
LTpowerCAD
相关产品
LTC3789 - High Efficiency, Synchronous, 4-Switch Buck-Boost Controller
LTC3789 Package Drawing LTC3789
AN140 - 线性稳压器和开关模式电源的基本概念
DN499 - 高效率四开关降压-升压型控制器可提供准确的输出电流限值
R526 - Reliability Data
采用单电感器的高效率同步降压-升压型 DC/DC 控制器
LTC3789 Footprints and Symbols
LTC3789 Demo Circuit - 12V Automotive Buck-Boost Solution with Programmable Output Current Limit (4-38V to 12V @ 5A)
LTC3789 Project - High Efficiency 4-Switch Synchronous Buck-Boost Supply (6-36V to 12V @ 2.5A)
LTC3789 Project - High Efficiency 4-Switch Synchronous Buck-Boost Supply (5-36V to 12V @ 5A)
LTC3789 Project - High Efficiency, Synchronous, 4-Switch Buck-Boost Controller (6-36V to 12V @ 12A)