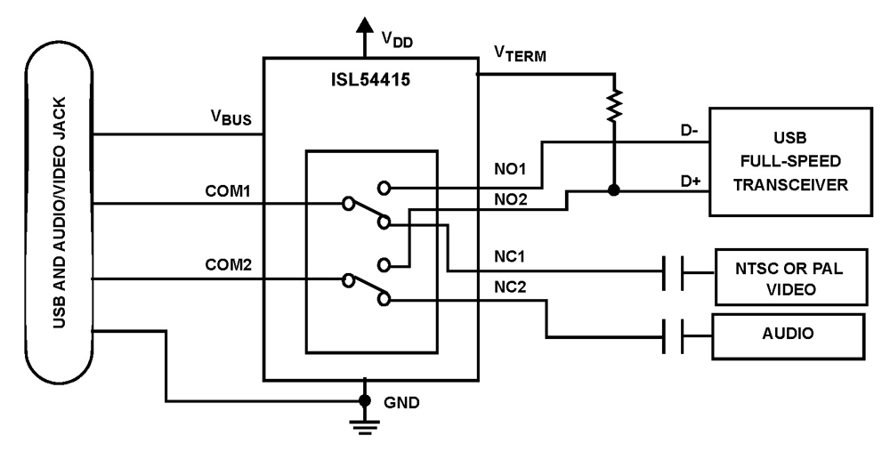
The Intersil ISL54415, ISL54416, ISL54417 dual SPDT (Single Pole/Double Throw) switches combine low distortion audio/video and accurate USB 2.0 Full Speed data signal switching in the same low voltage device. When operated with a 2.5V to 3.6V single supply these analog switches allow audio/video signal swings below-ground, allowing the use of a common USB and audio/video connector in digital cameras, camcorders and other portable battery powered Personal Media Player devices.
The ISL54415 and ISL54416 incorporate circuitry for detection of the USB VBUS voltage, which is used to switch between the audio/video and USB signal source in the portable device. In addition, the ISL54415 includes circuitry for generation of a VTERM voltage of 3.3V for use with USB speed setting pull-up resistor.
The ISL54415, ISL54416, ISL54417 are available in a tiny 10Ld 2.1mm x 1.6mm ultra-thin µTQFN package. They operate over a temperature range of -40 to +85°C.
Key Features
- Low Distortion Negative Signal Capability
- Detection of VBUS Voltage on USB Cable (ISL54415 and ISL54416)
- Generation of VTERM Voltage for USB D+/D- Pull-up Resistor (ISL54415)
- Low Distortion Mono Audio Signal
- THD+N at 12mW into 32Ω Load <0.007%
- Low Distortion Color Video Signal
- Differential Gain 0.04%
- Differential Phase 0.03°
- Cross-talk (4MHz) -60dB
- 1.8V Logic Compatible (ISL54417)
- Single Supply Operation (VDD)
- ISL54415 and ISL54416 2.5V to 3.6V
- ISL54417 1.8V to 5.5V
- Available in Ultra-thin µTQFN Package
- Pb-Free Plus Anneal Available (RoHS Compliant)
Applications
- Digital Camera and Camcorders
- Video MP3 and other Personal Media Players
- Cellular/Mobile Phones
- PDA's
- Audio/Video/USB Switching

Order Information| Part Number | Package Type | Weight(g) | Pins | MSL Rating | Peak Temp (°C) | RoHS Status |
|---|
|
| ISL54415IRUZ-T | 10 Ld uTQFN T+R | 0.0046 | 10 | | 260 | RoHS |
|
|
|
|
| ISL54415EVAL1Z | | | | N/A | | RoHS |
|
|