ISL8843: High Performance Industry Standard Single-Ended Current Mode PWM Controller

The ISL8843 is an industry standard drop-in replacement for the popular 28C43 and 18C43 PWM controllers suitable for a wide range of power conversion applications including boost, flyback, and isolated output configurations. Its fast signal propagation and output switching characteristics make this an ideal product for existing and new designs.

Features include 30V operation, low operating current, 90µA start-up current, adjustable operating frequency to 2MHz, and high peak current drive capability with 20ns rise and fall times.

Key Features
  • 1A MOSFET gate driver
  • 90µA start-up current, 125µA maximum
  • 35ns propagation delay current sense to output
  • Fast transient response with peak current mode control
  • 30V operation
  • Adjustable switching frequency to 2MHz
  • 20ns rise and fall times with 1nF output load
  • Trimmed timing capacitor discharge current for accurate deadtime/maximum duty cycle control
  • 1.5MHz bandwidth error amplifier
  • Tight tolerance voltage reference over line, load, and temperature
  • ±3% current limit threshold
  • Pb-free plus anneal available and ELV, WEEE, RoHS Compliant
Applications
  • Telecom and datacom power
  • Wireless base station power
  • File server power
  • Industrial power systems
  • PC power supplies
  • Isolated buck and flyback regulators
  • Boost regulators
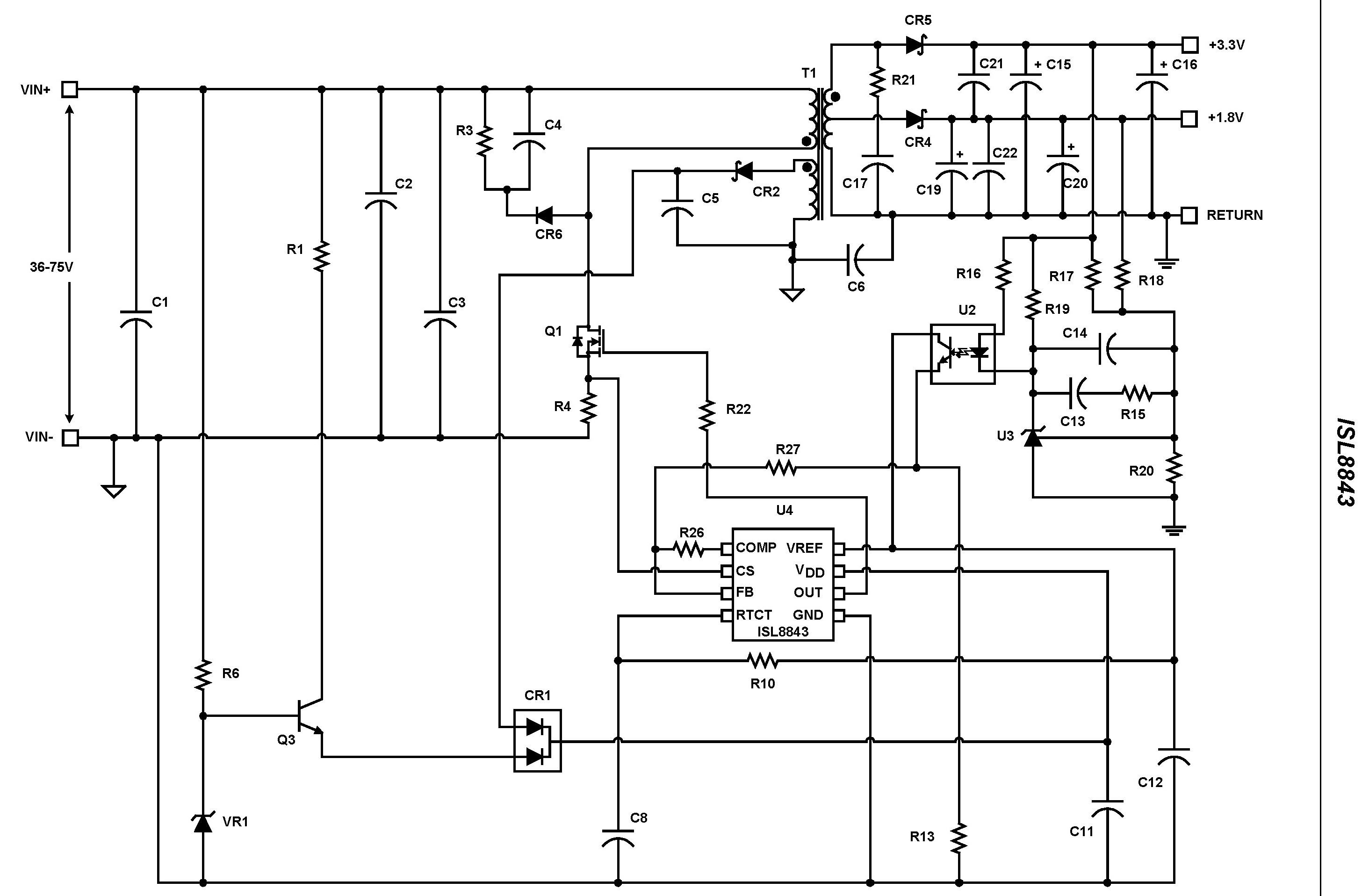
Typical Diagram
Application Notes
TitleTypeUpdatedSizeOther Languages
AN9867: End of Life Derating: A Necessity or Over KillPDF13 Nov 201435 KB
Datasheets
TitleTypeUpdatedSizeOther Languages
ISL8843 DatasheetPDF14 Sep 2015336 KB
Miscellaneous
TitleTypeUpdatedSizeOther Languages
Intersil Commercial Lab ServicesPDF18 Nov 2014364 KB
Order Information
Part NumberPackage TypeWeight(g)PinsMSL RatingPeak Temp (°C)RoHS Status
ISL8843ABZ8 Ld SOIC0.07281260RoHS
ISL8843ABZ-T8 Ld SOIC T+R0.07281260RoHS
ISL8843AUZ8 Ld MSOP0.02581260RoHS
ISL8843AUZ-T8 Ld MSOP T+R0.02581260RoHS
ISL8843MBZ8 Ld SOIC0.07281260RoHS
ISL8843MBZ-T8 Ld SOIC T+R0.07281260RoHS
ISL8843MUZ8 Ld MSOP0.02581260RoHS
ISL8843MUZ-T8 Ld MSOP T+R0.02581260RoHS
ISL8843 Datasheet 14 Sep 2015
8 Ld SOIC T+R ISL84514
8 Ld MSOP T+R ISL84541
ISL8843
AN9867: End of Life Derating: A Necessity or Over Kill 13 Nov 2014
Intersil Commercial Lab Services 18 Nov 2014