LT1431 - Programmable Reference

The LT1431 is an adjustable shunt voltage regulator with 100mA sink capability, 0.4% initial reference voltage tolerance and 0.3% typical temperature stability. On-chip divider resistors allow the LT1431 to be configured as a 5V shunt regulator, with 1% initial voltage tolerance and requiring no additional external components. By adding two external resistors, the output voltage may be set to any value between 2.5V and 36V. The nominal internal current limit of 100mA may be decreased by including one external resistor.

A simplified 3-pin version, the LT1431CZ/LT1431IZ, is available for applications as an adjustable reference and is pin compatible with the TL431.

Features
  • Guaranteed 0.4% Initial Voltage Tolerance
  • 0.1Ω Typical Dynamic Output Impedance
  • Fast Turn-On
  • Sink Current Capability, 1mA to 100mA
  • Low Reference Pin Current
  • Available in J8, N8, S8 or 3-Lead TO-92 Z Packages
Typical Application
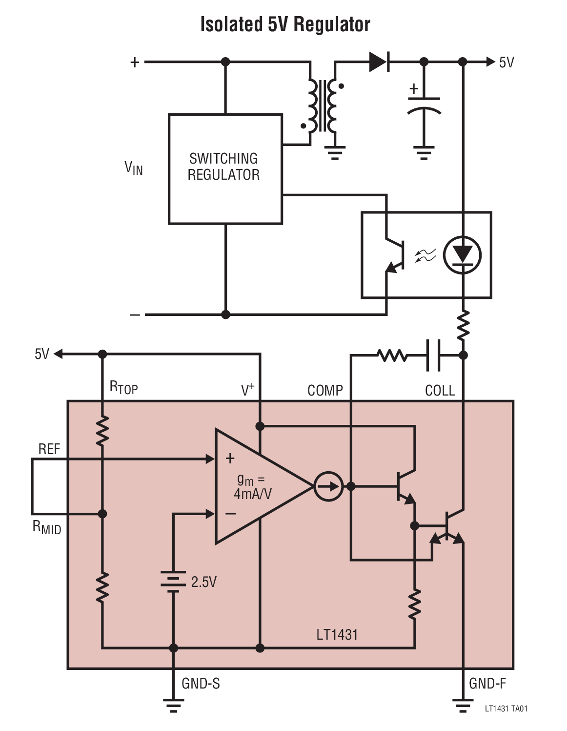
LT1431 Typical Application
LT1431 Typical Application
Applications
  • Linear Regulators
  • Adjustable Power Supplies
  • Switching Power Supplies
Packaging
LT1431 Package Drawing
LT1431 Package Drawing
LT1431 Package Drawing
LT1431 Package Drawing
Order Information
Part NumberPackageTempPrice(1-99)Price (1k)*
LT1431CN8#PBFN-8C$1.50$1.20
LT1431CS8#PBFSO-8C$2.08$1.75
LT1431CS8#TRPBFSO-8C$1.81
LT1431CZ#PBFTO-92C$1.35$1.05
LT1431CZ#TRPBFTO-92C$1.11
LT1431IN8#PBFN-8I$1.92$1.55
LT1431IS8#PBFSO-8I$2.67$2.20
LT1431IS8#TRPBFSO-8I$2.26
LT1431IZ#PBFTO-92I$1.42$1.11
LT1431IZ#TRPBFTO-92I$1.17
LT1431MJ8CERDIP-8M$44.98$32.50
LT1431MJ8#PBFCERDIP-8M$44.98$32.50
LT1431MPS8#PBFSO-8MP$9.27$6.49
LT1431MPS8#TRSO-8MP$6.55
LT1431MPS8#TRPBFSO-8MP$6.55
Demo Boards
Part NumberDescriptionPrice
DC259ALT1339, LTC1693, LT1431 Isolated Demo Board | Telecom Module, 36 to 72Vin, 5V or 3.3Vout @ 10AContact Factory
Datasheet
Application Note
Design Note
Reliability Data
LT Journal
Press Release
CAD Symbol
LTspice
Related Products
LT1431 - Programmable Reference
可调的并联稳压器在 -55°C 至 150°C 结温范围内工作
AN42 - Voltage Reference Circuit Collection
AN46 - Efficiency and Power Characteristics of Switching Regulator Circuits
AN62 - Data Acquisition Circuit Collection
AN70 - A Monolithic Switching Regulator with 100µV Output Noise
AN75 - Circuitry for Signal Conditioning and Power Conversion
AN90 - Current Sources for Fiber Optic Lasers: A Compendium of Pleasant Current Events
DN143 - Single IC, Power Factor Corrected, Off-Line Supply
DN175 - Off-Line Low Noise Power Supply Does Not Require Filtering to Meet FCC Emission Requirements
DN32 - A Simple Ultra-Low Dropout Regulator
DN54 - A 4-Cell Ni-Cad Regulator/Charger for Notebook Computers
R114 Reliability Data
Sep 2003 Synchronous, Phase Modulated, Full Bridge Converter Targets Isolated High Power Applications
Adjustable Shunt Regulator Operates Over a -55°C to 150°C Junction Temperature Range
LT1431 Footprints and Symbols
LT1431 Demo Circuit - 5V Power Supply Monitor with ±500mV Window and 50mV Hysteresis
LT3753/LT1431 Demo Circuit - 80W Active Clamp Non-Synchronous Forword Converter for PoE
LT8310/LT1431 Demo Circuit - 72 Watt Isolated Nonsynchronous Forward Converter with Opto Feedback (36-72V to 12V @ 6A)
LT8310/LT1431 Demo Circuit - 81 Watt Isolated Nonsynchronous Forward Converter with Opto Feedback (10.8-26.4V to 54V @ 1.5A)
LT8310/LT1431 Demo Circuit - 92W Isolated Nonsynchronous Forward Converter with Opto Feedback (43-53V to 54V @ 1.7A)
LTC3723-1/LT1431 Demo Circuit - 130W High Efficiency Isolated Non-Synchronous Push-Pull Converter (34-38V to 50V @ 2.6A)