L6375D 0.5A Industrial Intelligent Power Switch

The L6375D is a monolithic intelligent power switch in BCDmultipower technology, for driving inductive or resistive loads with controlled output voltage slew rate and short-circuit protection.

An internal clamping diode enables the fast demagnetization of inductive loads. Diagnostics for CPU feedback and extensive use of electrical protection make this device extremely rugged and specially suitable for industrial automation applications

技术特性
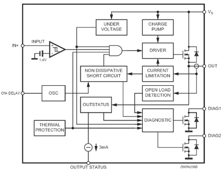
Circuit Diagram
L6375D 订购信息
订购型号 产品状态 美金价格 数量 封装 包装形式 温度范围 材料声明
L6375D013TR Active 1.618 1000 SO-20 Tape And Reel   L6375D013TR
L6375D Active 1.618 1000 SO-20 Tube   L6375D
DATASHEET
下载 描述 版本 大小
L6375D DS5360: 0.5 A high-side driver industrial intelligent power switch 3 322KB