NE555 General purpose single bipolar timer
The NE555, SA555, and SE555 monolithic timing circuits are highly stable controllers capable of producing accurate time delays or oscillation. In the time delay mode of operation, the time is precisely controlled by one external resistor and capacitor. For a stable operation as an oscillator, the free running frequency and the duty cycle are both accurately controlled with two external resistors and one capacitor.
The circuit may be triggered and reset on falling waveforms, and the output structure can source or sink up to 200 mA.
技术特性
- Low turn-off time
- Maximum operating frequency greater than 500 kHz
- Timing from microseconds to hours
- Operates in both astable and monostable modes
- Output can source or sink up to 200 mA
- Adjustable duty cycle
- TTL compatible
- Temperature stability of 0.005% per °C
|
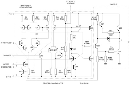
功能框图
 |
NE555 订购信息
| 订购型号 |
产品状态 |
美金价格 |
数量 |
封装 |
包装形式 |
温度范围 |
材料声明 |
| NE555DT |
Active |
|
|
SO-8 |
Tape And Reel |
0 °C-70 °C |
NE555DT |
| NE555N |
Active |
|
|
DIP-8 |
Tube |
0 °C-70 °C |
NE555N |
DATASHEET
| 描述 |
版本 |
大小 |
| NE555 : DS0457: General-purpose single bipolar timers |
6 |
1178KB |