STPM14 Single phase energy metering IC with pulsed output and digital calibration
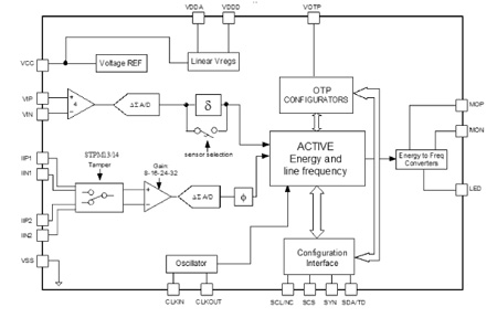
The STPM1x family is designed for effective measurement of active energy in a power line system using a Rogowski Coil, current transformer and shunt sensors. This device is specifically designed to provide all the necessary features to implement a single phase energy meter without any other active component. The STPM1x device family consists, essentially, of two parts: the analog part and the digital part. The former, is composed of a preamplifier and first order ∑ Δ A/D converter blocks, band gap voltage reference, low drop voltage regulator. The digital part is composed of a system control, oscillator, hard wired DSP and interface for calibration and configuration. The calibration and configuration are done by OTP cells, that can be programmed through a serial interface. The configured bits are used for testing, configuration and calibration purposes. From two ∑ Δ output signals coming from the analog section, a DSP unit computes the amount of consumed active energy. The active energy is available as a pulse frequency output and directly driven by a stepper counter. In the STPM1x an output signal with pulse frequency proportional to energy is generated. This signal is used in the calibration phase of the energy meter application allowing a very easy approach. When the device is fully configured and calibrated, a dedicated bit of OTP block can be written permanently in order to prevent accidental entry into test mode or changing any configuration bit.
技术特性
- Ripple free active energy pulsed output
- Direct stepper counter drivers
- Shunt, current transformer, Rogowsky coil sensors
- Live and neutral monitoring (STPM14/14)
- Easy and fast digital calibration at only one load point
- No-load, negative power and tamper indicators
- Integrated linear VREGs
- RC (STPM14/13) or crystal oscillator (STPM14/14)
- Support 50 ÷ 60 Hz - IEC62052-11, IEC62053-2X specification
- Less than 0.1% error
Circuit Diagram
STPM14 订购信息
| 订购型号 |
产品状态 |
美金价格 |
数量 |
封装 |
包装形式 |
温度范围 |
材料声明 |
| STPM14ATR |
Active |
0.902 |
1000 |
TSSOP 20 |
Tape And Reel |
-40 °C-85 °C |
STPM14ATR |
DATASHEET
| 下载 |
描述 |
版本 |
大小 |
| STPM14 |
DS5088: Single phase energy metering IC with pulsed output and digital calibration |
8 |
1389KB |
APPLICATION NOTES
| 下载 |
描述 |
版本 |
大小 |
| AN3306 |
AN3306: Current sensing in metering applications using a Pulse current sensor and ST metering devices |
1 |
634KB |
PRODUCT PRESENTATIONS
| 下载 |
描述 |
版本 |
大小 |
| STPM14 |
ST products and solutions for solar energy |
1 |
2136KB |
FLYERS
| 下载 |
描述 |
版本 |
大小 |
| FLSTPMC1X1011 |
Poly-phase chipset for energy measurement |
1.0.0 |
362KB |
MARKETING BROCHURES
| 下载 |
描述 |
版本 |
大小 |
| STPM14 |
E-meter single-phase combo solution |
1.0.0 |
1399KB |
| BRSMETER0911 |
Smart grid distribution and smart meters - Energy-efficient solutions |
1.0 |
1292KB |